Virtual HIL
Virtual HILとは?
Virtual HILはTyphoon HILのソフトウェアをPCのみでオフラインシミュレータとして利用できる機能です。
Typhoon HILはメインプロセッサがFPGAであるためリアルタイムに高速に演算を行いますが、
Virtual HILモードにおいてTyphoon HIL Copntrol Center(ソフトウェア)をご利用いただく場合はお使いのPCのCPUによってシミュレーションが行われるため、
リアルタイムシミュレーションは不可能となります。
しかしながら、Virtual HILのメリットとしてHIL端末が手元になくても購入前にシミュレーションモデル構築や端末選定を行っていただくことが可能となります。
また、一般的な回路シミュレータ(PSIMなど)と同様に主回路モデルのみではなく、電流制御などを行うコントローラモデルも含めてモデルに実装いただくことで
HIL端末を使用した評価に切り替える際にMIL環境(Model in the loop)~HIL環境(Hardware in the loop)に同一ソフトウェアを使用しながらもスムーズに移行していただけます。

多くのパワエレエンジニアにとって、HILはあまり慣れ親しんだツールではありません。
Virtual HILを使えば、HILがどのようなツールか簡単に試してみることができます。
また、Virtual HILは、Typhoon HIL独自のHIL端末上で実行されるのと同じコードを実行するので実際にHIL端末を使用した場合
と同じ結果をお使いのPCのみでシミュレーションすることが可能となります。
Virtual HILを利用可能なTyphoon HIL Control Center(使用ソフトウェア)は無償配布しておりますので、
ご興味ある場合は弊社営業窓口までお問い合わせください。
Typhoon HILのソフトウェアであるTyphoon HIL Control Centerでは約100種類のサンプルモデルを用意し、
そのほとんどはVirtual HILでシミュレーション可能です。HILのシミュレーションとはどんなものか試してみたい
といったお客様にもVirtual HILはおすすめです。
サンプルモデルを一部抜粋してご紹介します。

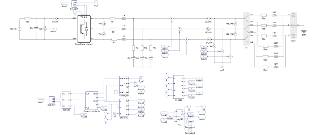
三相系統連携インバータ(PQ電力制御モデル)

PMSM(速度制御+SVPWMモデル)

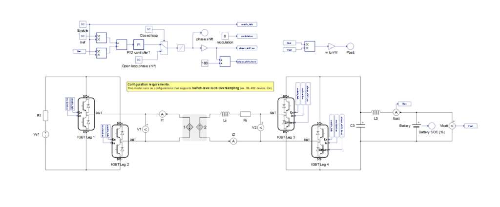
Dual Active Bridge(IGBTレグ使用モデル)
他にも多数サンプルモデルございます。ぜひ一度お試しください。
関連する製品はこちら
この製品に関する
よくあるご質問
-
HILSと実機はどの程度違うの?
-
時間分解能が限られるため、全てにおいて実機を模擬するということではございません。
制御の検証がHILSの用途のメインのため、実機の損失やパワー半導体の過度現象などを確認されたい用途にはあまり向いていません。
-
ミニモデルがあるからHILSは要らないですよね?
-
HILSがあった方が効率的で様々なリスクが低いです。
1.評価の効率性
ミニモデルは効率が悪い(実試験準備必要)
HILSは信号のみの配線のため効率が良い。
2.柔軟性
ミニモデルは実機のため、破壊を伴う。
過負荷、短絡といった試験は出来ない。
私たちが
自信を持っている製品を
ぜひご覧ください!

