2017年09月25日(月)
- PSIM Cafe
【平地研究室技術メモ】変圧器の極性について No.20131014
舞鶴高専の平地先生が公開している「平地研究室技術メモ」をPSIMで回路を作って実行してみました。
(平地先生には許可をいただいて製作しています。)
作った回路はDLできるようにしていますのでぜひご活用ください。
※PSIMの回路についての動作保障は致しかねますのでご了承ください。
今回はNo.20131014 変圧器の極性についてです。
平地研究室技術メモ「変圧器の極性について」を元に回路を作りました。
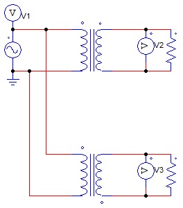
PSIMの変圧器には1次側2次側が同じ極性を持つものと、逆の極性を持つものの2種類があります。
同じ極性を持つ変圧器

異なる極性をもつ変圧器

同じ電圧を印加して同じ抵抗を負荷として追加し、同じ向きで電圧を観測すると下記のように結果が異なります。


また、同じ極性を持つ変圧器でも、回路の違いとして
巻数比だけを変える「理想変圧器」と漏れ磁束(漏れインダクタンス)や巻線抵抗の値を入力できる「単相変圧器」の2種類があります。
回路の中に入るパラメータが違うので、
何を考慮する必要があるシミュレーションなのか?を考えて素子を選ぶようにすると、パラメータを調整する余計な苦労をしなくて済みます。
理想変圧器のパラメータウィンドウ

2巻線の理想変圧器と単相変圧器は見た目が同じなので間違えないようにご注意ください。
理想変圧器の極性については素子を使わなくても二次巻線数をマイナスにすると
逆極の変圧器を使ったときと同じ特性を出すことができます。

回路は以下からダウンロードできますので、ぜひ色々動かしてみてください。
※Ver.10.0.6以上のデモ版で動作が可能です。
この記事の回路ファイルのダウンロードはこちらから
