2016年04月08日(金)
- PSIM Cafe
【平地研究室技術メモ】昇降圧チョッパ回路の電圧、電流波形 No.20080117
舞鶴高専の平地先生が公開している「平地研究室技術メモ」をPSIMで回路を作って実行してみました。
(平地先生には許可をいただいて製作しています。)
作った回路はDLできるようにしていますのでぜひご活用ください。
※PSIMの回路についての動作保障は致しかねますのでご了承ください。
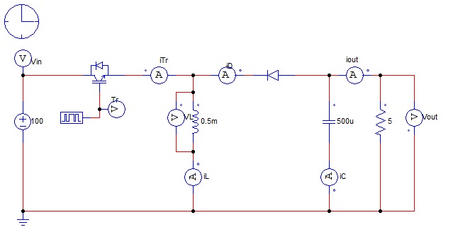
今回はNo.20080117の昇降圧チョッパです。
平地研究室技術メモ「昇降圧チョッパ回路の電圧、電流波形方」を元に回路を作りました。
降圧チョッパ、昇圧チョッパはこちらです。
PSIMで昇降圧チョッパを作りました。

こちらも技術メモの中ではデバイスはトランジスタの記号でしたが、
IGBTを使用しました。ON/OFFのゲート信号はスイッチゲート信号ブロックを使っています。
(スイッチゲート信号ブロックの詳細説明は前回の記事を参照してください。)
この回路を実行してみます。

回路の応答が収束しているところを見るために、シミュレーションの表示を55ms~55.6msにしています。
0~55.6mにするとこんな感じ。

回路は以下からダウンロードできますので、ぜひ色々動かしてみてください。
zipには回路ファイルとともに波形表示条件ファイル(.ini)を保存しています。
回路と同じ場所において実行してすると自動的に技術メモと同じ順番に波形が並びます。
※Ver.9.3以上のデモ版で動作が可能です。
この記事の回路ファイルのダウンロードはこちらから