2016年06月23日(木)
- PSIM Cafe
【平地研究室技術メモ】リアクトル電流の考え方 No.20080207
舞鶴高専の平地先生が公開している「平地研究室技術メモ」をPSIMで回路を作って実行してみました。
(平地先生には許可をいただいて製作しています。)
作った回路はDLできるようにしていますのでぜひご活用ください。
※PSIMの回路についての動作保障は致しかねますのでご了承ください。
今回はNo.20080207のリアクトル電流についてです。
平地研究室技術メモ「リアクトル電流の考え方」を元に回路を作りました。
復習のリアクトル電流の考え方はこちらです。
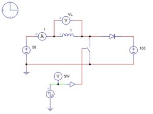
技術メモの問題1、問題2、昇圧チョッパの原理図の回路を作りました。
問題1の回路がこちら。

技術メモに合わせて回路内では双方向スイッチ(機械スイッチ)を使用し、ON/OFF信号は方形波電源で作成しています。
PSIMでは双方向スイッチの他、IGBTやMOSFETなどの半導体スイッチを使用するときにもON/OFF信号の入力端子に
「オンオフスイッチコントローラ」と呼ばれる小さな三角の素子を接続して使用します。
波形はこちらです。

技術メモにある解答と同じ波形が表示できました。
次に問題2の回路です。

こちらの波形も技術メモの解答と同じ波形です。

昇圧チョッパの原理図の回路は以下のような回路で作りました。
技術メモではリアクトル電流の初期値が0Aの時と100Aの時で波形を表示しているので、
同様にインダクタンスの「初期電流」のパラメータを変えてシミュレーションを行います。
リアクトルの初期電流0Aの場合は以下の様な波形です。

リアクトルの初期電流を100Aにした時の波形は以下です。
リアクトルの初期電流を100Aにした際の注意点ですが、
ここまでは双方向スイッチの初期状態をデフォルトの0(OFF)で
シミュレーションを行っていましたが、
リアクトルの初期電流を100Aにした際は初期状態を1(ON)にしないとエラーが出てしまいました。
抵抗がない回路ですし、最初の状態が決まらないためにエラーが出たのかもしれません。
スイッチの初期状態を1にすると問題なく波形は表示できました。
回路は以下からダウンロードできますので、ぜひ色々動かしてみてください。
zipには回路ファイルとともに波形表示条件ファイル(.ini)を保存しています。
回路と同じ場所において実行してすると自動的に技術メモと同じ順番に波形が並びます。
※Ver.10.0.4以上のデモ版で動作が可能です。
この記事の回路ファイルのダウンロードはこちらから

