2016年05月24日(火)
- PSIM Cafe
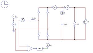
【平地研究室技術メモ】平滑コンデンサ付き全波整流回路の電圧、電流波形 No.20070401
舞鶴高専の平地先生が公開している「平地研究室技術メモ」をPSIMで回路を作って実行してみました。
(平地先生には許可をいただいて製作しています。)
作った回路はDLできるようにしていますのでぜひご活用ください。
※PSIMの回路についての動作保障は致しかねますのでご了承ください。
今回はNo.20070401の平滑コンデンサ付き全波整流回路です。
こちらの技術メモを参考に作成しました。
前に全波整流回路の技術メモを作った時に
コンデンサをつけて波形を見てみたのでほとんど同じ回路ですが、こんな回路です。

入力電圧の絶対値を取るために電圧センサで入力電圧をセンシングし、信号にした電圧を絶対値を取るブロックに入れています。
この回路を実行してみるとこんな波形です。

技術メモでは電流のピークに丸みを帯びていますが、
これは電源や配線などのインダクタンス分が入っていそうですね。
PSIMでは理想の素子で交流電源にはインダクタンスが入っていないのでピークが鋭くなります。
これはこれで良いと思いますが、技術メモと同じような波形にしたかったので、
入力側にインダクタンスを追加してみました。

0.5mのインダクタンスを追加するとこのような波形になりました。

電流は技術メモに似てきましたが、少し電圧の位相がずれてきてしまいます。
先ほどの回路では直接入力側にインダクタンスを追加しましたが、
PSIM Ver.10から交流電源のパラメータに追加された「直列インダクタンス」に
0.5mを入力しても同じ波形になります。

シミュレーション結果はこちら。

少し話がそれますが
シミュレータをお使いの方によくある誤解として「シミュレーションは実機と合わないでしょ?」ということがあります。
これは事実でもあり、誤解でもあります。
単純に回路図をそのままをシミュレーションするのと
実機で動かした波形を見ると、確かにほぼ一致はしないと思います。
それは実機では配線抵抗や寄生容量、寄生インダクタンスなど
回路上には見えないさまざまな要素があり、シミュレータではそれらは入っていないことが多いです。
(PSIMでは入れなくてもシミュレーションができます。)
PSIMで扱う集中定数回路は距離の概念はありませんので、
回路図上で配線をいくら伸ばしても抵抗もインダクタンスも0ですし、寄生容量もありません。
配線にかぎらず、実機に含まれる要素をきちんとモデリングできれば
実機とシミュレーションはかなり近い結果まで合わせられるのではないでしょうか。
シミュレーションを使いこなすのは難しいですね。
もっと高度なシミュレータもたくさんありますが、PSIMはシンプルでかなり扱いやすいシミュレータだと思います。
回路は以下からダウンロードできますので、ぜひ色々動かしてみてください。
zipには回路ファイルとともに波形表示条件ファイル(.ini)を保存しています。
回路と同じ場所において実行してすると自動的に技術メモと同じ順番に波形が並びます。
※Ver.9.3以上のデモ版で動作が可能です。
この記事の回路ファイルのダウンロードはこちらから