- TOP
- PSIM オプションモジュール(連成) ModCoupler Module
ModCoupler Module
(ModCoupler-VHDL Module/ModCoupler-Verilog Module)
FPGAの実装
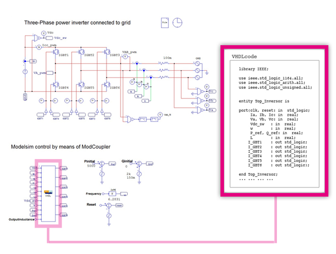
ModCoupler Moduleでは、VHDLまたはVerilog HDLコードに対応したデジタル回路シミュレータであるModelsimとの連成シミュレーションができます。
*本製品の使用には、SIEMENS社製 ModelSim の購入が必要です。
本モジュールを使用することで、パワー回路はPSIMで、FPGAに実装するハードウェアのVHDLまたはVerilog HDLコードを使用した制御回路はModelSimでシミュレーションすることができます。
下図は、VHDLコードで実装された制御の三相系統連系インバータを示しています。

■対応バージョンについて
【ModCoupler-Verilog Module】
ModelSim、QuestaSimのどのバージョンでも動作します。他に必要なものはありません。
【ModCoupler-VHDL Module】
ModelSim-SEまたはQuestaSimが必要です。
ModelSim-DE、ModelSim-PEでは動作いたしません。